by Susanne Peer (University of Applied Science Burgenland) and Igor Ivkić (University of Applied Science Burgenland and Lancaster University)
Intelligent office solutions increasingly rely on the Internet of Things (IoT) and Artificial Intelligence (AI) to optimize efficiency and comfort1]. However, these solutions often neglect the needs of different generations, such as the tech-savvy Generation Z, work-life balance-conscious Millennials, and experienced Generation X employees [L3, L7]. To address this, a cloud-based IoT prototype integrating adaptive environmental control with generation-specific workplace strategies was created [3], demonstrating its potential to promote inclusion and productivity for all age groups in modern workplaces [2]. The approach improves comfort and inclusivity by incorporating generation-specific adaptations, positively impacting well-being and productivity.
Smart office concepts, were driven by the pandemic, mainly target productivity, cost reduction, and automation [1]. Despite IoT and AI enabling adaptive environments, different age group needs are often overlooked [L3, L7]. Generation Z prefers flexible, mobile spaces, whereas Generation X values stability. This work introduces a cloud-based IoT prototype that customizes lighting, acoustics, and temperature in real time and offers a unified dashboard for personal preference and stress management [2, 3].
Rather than a universal solution, we propose a cloud-based IoT prototype tailored to different generational groups. Three representative personas, Generation Z, Millennials, and Generation X, based on qualitative insights and sensitivity analysis, guide the translation of varied workplace preferences into specific system requirements. This ensures the prototype supports productivity, inclusion, well-being, and long-term engagement across age groups.
Figure 1: Personas for different generations and their preferences.
As shown in Figure 1, the three personas translate generational differences into design requirements, with Generation Z emphasizing flexibility, Millennials seeking balance and sustainability, and Generation X prioritizing stability. Together, these profiles provide the foundation for quantifying environmental needs and guiding adaptive system design. The following summarises the key differences of the developed personas:
- Persona 1 - Generation Z (Digital Natives):
- Dynamic lighting to match rapid task switching (7/10) [L2, L8]
- Active noise cancellation and sound zoning (8/10) [L9]
- Responsive, app-controlled temperature (6/10) [L5].
- Persona 2 - Millennials (Hybrid Collaborators):
- Tuneable, circadian-friendly lighting that transitions through the day (6/10) [L4, L6]
- Balanced acoustics supporting both teamwork and focus zones (7/10) [L9]
- Energy-efficient climate control aligned with sustainability values (7/10) [L6].
- Persona 3 - Generation X (Adaptive Professionals):
- Stable, glare-free lighting with minimal fluctuation (5/10) [L1]
- Consistent ambient noise levels in private areas (6/10) [L1]
- Reliable temperature regulation with predictable schedules (8/10) [L1, L5].
The radar chart in Figure 1 highlights generational differences in prioritizing lighting, acoustics, and temperature. This visualization supports adaptive control strategies that balance individual preferences in shared offices. Based on these profiles, we propose a cloud-based prototype using AWS and ESP32 microcontrollers, combining personalized dashboards and IoT control for real-time workplace adaptation, it includes the following core components:
- A React dashboard (via AWS Amplify) for live monitoring and stress-prevention visualization,
- DynamoDB for storing individual environmental preferences,
- AWS IoT Core and Lambda functions to process real-time sensor data and integrate Google Calendar events,
- Four ESP32 devices forming an IoT desk (MQTT gateway, Zigbee coordinator, integrated light, sound, and temperature sensors).

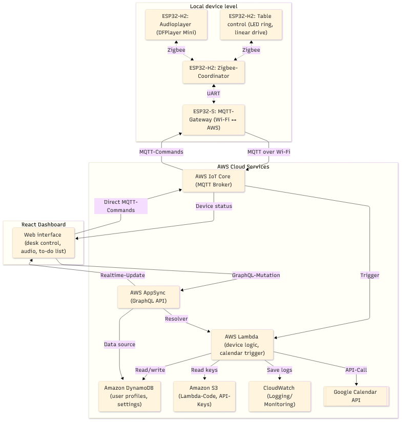
Figure 2: Architecture of the Smart-Office Prototype.
Figure 2 shows the architecture of the prototype including the AWS cloud services, the react dashboard and the ESP32 local workplace environment. IoT sensors continuously streaming light, sound, and temperature data. The dashboard integrates these streams for task management and personalized adjustments. A serverless, event-driven architecture enables low-latency, real-time adaptation without complex orchestration [3].
For systematic comparability, we propose an evaluation model that weights the sensory relevance of light, acoustics, and temperature for the personas. The following equation formalizes this model by combining each environmental factor with its respective weight:
Score = Lightscore × wL + Acousticscore× wA + Temperaturscore ×wT
The overall score is calculated by summing the weighted Lightscore, Acousticscore, and Temperaturescore (weights wL, wA, wT in decimals). This score visualizes stress factors for idealized users and evaluates improvements. Each factor is rated 0–10 per person. Weights of 0.4 for light and acoustics, and 0.2 for temperature reflect their relative importance for workplace quality, based on smart office research. The following example illustrates the calculation:
7 × 0.4 + 8 × 0.4 + 6 × 0.2 = 2.8 + 3.2 + 1.2 = 7.2
The following example shows, how the overall stress score is impacted, after the light score is reduced from 7 to 3:
3 × 0.4 + 8 × 0.4 + 6 × 0.2 = 1.2 + 3.2 + 1.2 = 5.6
This example shows that reducing the lighting factor by four points lowers the overall stress score from 7.2 to 5.6 (-22.2%), demonstrating the prototype’s dynamic response to changes in lighting, acoustics, or temperature. Instead of separate office spaces, this adaptive system adjusts a shared environment in real time to meet diverse generational needs.
In conclusion, our smart office system establishes a flexible, cloud-based framework that adapts lighting, acoustics and temperature in real time to the unique preferences of each generational cohort, while offering facility managers a unified interface for seamless oversight. By localizing environmental adjustments, rather than applying blanket settings, the IoT-enabled architecture maximizes resource efficiency and elevates user comfort and productivity across age groups. Moreover, the same adaptive control, stress-prevention dashboards and quantifiable well-being metrics hold considerable promise for enhancing learning environments and patient care facilities, where personalized conditions can improve focus, reduce anxiety and support recovery. Looking ahead, integrating additional sensors for example air quality and ergonomics, applying machine-learning models for predictive adaptation based on usage patterns, and conducting longitudinal field studies will be critical to validating sustained benefits in satisfaction, performance and overall well-being across diverse settings.
Links:
[L1] https://kadence.com/en-us/generation-x-the-silent-disruptorsshaping-the-future/
[L2] https://www.kodalights.com/blogs/news/a-homeowner-s-vs-genz-influence-on-the-lighting-industry
[L3] https://www.workdesign.com/2025/05/from-boomers-to-zoomers-how-office-design-is-adapting-for-a-multi-generational-workplace/
[L4] https://www.oktra.co.uk/insights/how-to-design-your-office-for-millennials/
[L5] https://onfra.io/blogs/office-temperature-hurting-productivity-hereswhat-to-know/
[L6] https://pardiarchs.com/2019/03/how-to-design-a-millennial-friendlywork-environment/
[L7] https://www.sharingcloud.com/smart-office-innovative-working-environment-bringing-all-generations-together-in-the-office/?lang=en
[L8] https://blog.unisourceit.com/what-generation-z-wants-in-the-workplace?hsLang=en
[L9] https://www.interface.com/content/dam/interfaceinc/interface/publications/brochures-collateral/ams/a-e/acoustics/Interface%20Acoustics%20Report-v6.pdf
References:
[1] D. Hasiwar, et al., “Towards a Cloud-Based Smart Office Solution for Shared Workplace Individualization”, in Proc. of 2023 ACM Conference 1, 1 (2023), 1–10. https://arxiv.org/html/2403.18883v1
[2] S. Mankowski, et al., 2024. “Gesundes und effizientes Arbeiten im Active Office: Effekte multisensorischer Arbeitsumgebungen auf kognitive Leistungsfähigkeit und Wohlbefinden”, Technical Report, Aeris Forschungsprojekt, 2024.
https://office-roxx.de/buero-bewegung/wp-content/uploads/2024/01/Abschlussbericht-Aeris-Muvmat-
[3] D Tuzcuoglu, et al., “What is a smart office environment? An exploratory study from a user perspective”, J. of Corporate Real Estate 25, 2 (2023), 118–138. doi:10.1108/JCRE-12-2021-0041
Please contact:
Susanne Peer
University of Applied Science Burgenland

